在现代移动装备、工程机械与特种设备中,液压系统已经不再只是“推动机构”。客户需要的是更平稳的动作、更安全的保持能力、更高的控制精度、更紧凑的结构设计。
基于此趋势,我们重点引入并推广 HYDRAFORCE 的桥接回路方案,将其作为液压系统升级的重要技术模块,结合插装阀块、比例控制及液压站等业务,为客户提供更高性能的系统解决方案。

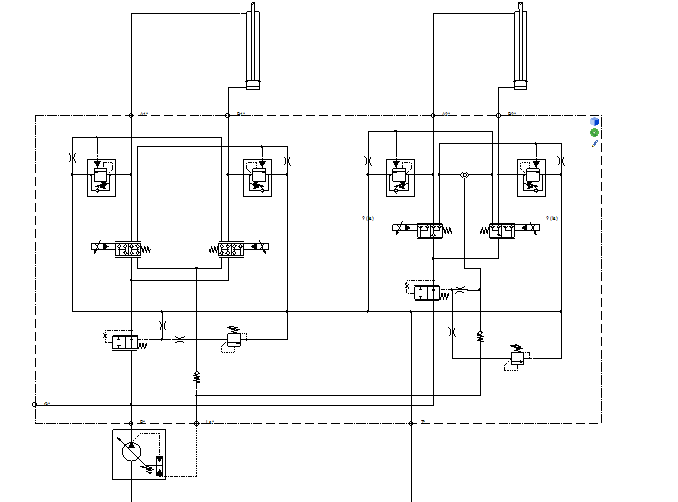
什么是单向桥接回路?
单向桥接回路是一种采用插装阀构建的液压逻辑结构,其特点是:
独立控制进油(Meter-In)与出油(Meter-Out)
支持 负载保持(Load-Holding)
支持 浮动/自由动作(Float)
能够 分配优先流量与辅助流量
结构紧凑,适合集成于阀块之中
具有高可靠性、响应快、压力损失小等优势
桥接回路(Bridge Circuit)因其结构类似“桥型”对称逻辑而得名,使执行机构在不同动作、不同方向之间获得平衡、稳定、可控的流动路径。
它既可以作为方向控制的核心结构,也能与比例阀、负载敏感阀、先导控制阀结合使用,形成更高级别的液压控制系统。
桥接回路的核心作用
1)实现安全可靠的负载保持(Load-Holding)
在泵停止、发动机熄火或系统压力下降时,桥接回路能够保持执行机构位置,防止意外坠落或漂移,提高设备运行的安全性。
2)实现双向精确计量(Meter-In / Meter-Out)
传统阀路只能单向计量,而桥接结构允许分别控制流入与流出执行器的油液。
其优势包括:
动作更加精准
启动更平稳
负载变化时响应更跟手
系统振荡更小
这对移动设备、多自由度机构和高频动作负载具有决定性优势。
3)优化回路结构,减少管路与阀件数量
桥接回路可以用几只高性能插装阀完成传统数倍的功能逻辑,使阀块更加紧凑,泄漏点更少,故障率更低。
4)与优先控制、负载敏感及电控比例完美结合
桥接回路可:
设置主动作优先
剩余流量作为辅助动作
支持负载敏感逻辑
可被比例阀 / 分级控制阀精确驱动
适用于复杂动作、多动作叠加、复合动作需求高的系统。
03 应用场景(基于 HYDRAFORCE 的典型应用)
在 HYDRAFORCE 的实际项目中,桥接回路被广泛用于:
✔ 轮式装载机(Compact / Large Wheel Loaders)
抬升、回转、铲装等复合动作
主动作优先 +辅助动作分流
执行器保持、过载保护
✔ 紧急转向系统(Emergency Steering)
发动机熄火后仍可维持方向操控
单向桥接 + 负载感应组合的典型案例
✔ 工程机械的属具控制
抓具、旋转马达、夹具、伸缩臂等具有负载变化的机构
平稳启动与精准调速
安全停留与抗回流能力
✔ 特种车辆、矿山设备、无人装备
对安全、可靠性、精准度要求极高
桥接回路作为“稳定基座”使用
04 对客户的价值(为什么我们建议使用桥接回路)
▲ 更安全
负载保持、抗下滑、抗漂移,为关键机构提供安全冗余。
▲ 更精准
独立计量提升系统灵敏度,特别是在低速、小流量控制时效果显著。
▲ 更高效
桥接结构减小压力损失,使系统节能,泵和电机负载更低。
▲ 更可靠
插装阀结构紧凑、寿命长、耐污染能力强。
▲ 更适合集成化设计
结合我们公司的阀块加工能力,桥接回路可模块化开发,实现“标准模块 + 快速交付”。
我们是插装阀与集成块的专业供应商,熟悉 HYDRAFORCE / SUN / ARGO 等品牌的逻辑与结构。
我们具备 Automation Studio 仿真与验证能力,可对桥接回路的压力、流量、动态响应进行提前验证。
我们可以提供定制化阀块——将桥接逻辑、比例控制、负载敏感模块集成为完整的系统方案。